Appearance
第7章 通道架构
"抽象层的难度不在于统一差异,而在于统一差异的同时保留每个平台的独特价值。抽象太高是削足适履,抽象太低是回到原点。"
本章要点
- 理解通道抽象层的设计动机:为什么需要统一接口而非直连平台
- 掌握通道插件合约:入站/出站消息处理管线的完整流程
- 深入配置匹配引擎:如何将用户消息路由到正确的 Agent
- 理解通道运行状态机与健康监控机制
前六章,我们拆解了 OpenClaw 的核心引擎:Gateway 掌控生命周期,Provider 屏蔽模型差异,Session 维护对话状态,Agent 编排决策与执行。引擎已经轰鸣——但还缺一个关键部件:轮胎。没有通道,引擎再强也无法触及用户世界。一台发动机在实验台上空转和一辆跑在路上的车,差的就是这四个与地面接触的橡胶圈。
本章和下一章,我们将目光转向 OpenClaw 的通道系统。本章聚焦架构设计,下一章深入各平台的具体实现。
7.1 为什么需要通道抽象层
当你同时管理 Telegram、Discord 和 Slack 三个社区时,你会发现一个令人沮丧的事实:这三个平台对"消息"的理解完全不同。
Telegram 的消息可以有 inline keyboard 和投票;Discord 有 embed、reaction 和 thread;Slack 有 Block Kit 和 Socket Mode。Telegram 用长轮询或 Webhook,Discord 用 WebSocket Gateway,Slack 两种都支持但行为不同。Telegram 的用户 ID 是纯数字,Discord 的是 snowflake,Slack 的是字符串。格式不同、协议不同、ID 体系不同——三个平台,三个世界。
如果你为每个平台写独立的适配代码,很快就会淹没在 if (platform === 'telegram') 的汪洋大海里。更致命的是,每添加一个新平台,Agent 核心逻辑就多一层条件分支——复杂度不是线性增长,而是指数爆炸。
OpenClaw 的解决方案是一层精心设计的通道抽象。它不是简单粗暴地"统一消息格式"——那会抹杀每个平台的独特能力,削足适履。它是一个合约系统:定义了"一个通道至少应该能做什么",同时允许"一个通道可以做更多"。就像 USB 标准——所有 USB 设备都能传输数据,但有的还能充电,有的还能传视频。基线统一,特性自由。
关键概念:通道合约(Channel Contract) 通道合约定义了"一个通道至少应该能做什么"的最小接口——接收消息、发送回复、报告健康状态。所有通道插件(无论内置还是第三方)都必须实现这个合约。合约之上,每个通道可以声明额外能力(如 Discord 的 Embed、Telegram 的 Inline Keyboard),核心引擎在能力可用时利用它们,不可用时优雅降级。
🔥 深度洞察:抽象的黄金法则
通道抽象层的设计难度,揭示了软件工程中最微妙的判断力:抽象层级的选择。这个问题在语言学中有完美的类比——联合国有六种官方语言,同声传译员不是把法语"翻译"成中文(那是逐字替换),而是理解法语的语义,再用中文重新表达。过高的抽象(只传递"有人说了话")丢失了关键信息;过低的抽象(传递法语语法树)把复杂度泄露给了消费者。OpenClaw 的通道合约找到了恰当的语义层级——"有人发了一条文本消息,可能带有附件和引用"——这个层级足够丰富以保留业务价值,又足够简洁以屏蔽协议差异。
💡 如果没有通道抽象,代码会变成什么样?
假设 OpenClaw 没有通道抽象层,让我们推演一下后果。Agent 运行时的代码会充斥着这样的分支:
typescript// 噩梦般的代码——没有通道抽象的世界 if (platform === 'telegram') { const msg = parseTelegramUpdate(raw); await bot.sendMessage(msg.chat.id, response, { parse_mode: 'MarkdownV2' }); } else if (platform === 'discord') { const msg = parseDiscordEvent(raw); await channel.send({ content: response, embeds: [...] }); } else if (platform === 'whatsapp') { const msg = decodeProtobuf(raw); await sock.sendMessage(msg.key.remoteJid, { text: response }); } else if (platform === 'slack') { ... } // 每添加一个平台,这里就多一个 else if这段代码有三个致命问题:(1) 每添加一个平台,Agent 核心逻辑膨胀一层——10 个平台意味着 10 个分支,每个分支有自己的消息格式、发送 API、错误处理;(2) 测试爆炸——你不是测试"Agent 能否正确回复",而是测试"Agent 在 Telegram 上能否正确回复""Agent 在 Discord 上能否正确回复"……排列组合让测试用例呈指数增长;(3) 安全审计几乎不可能——安全策略散落在每个平台分支中,一个平台忘了检查权限就是一个安全漏洞。通道抽象层的价值不是"代码更优雅"——它是让 Agent 核心逻辑与平台数量解耦的唯一方式。
三个核心设计原则贯穿始终:
- 平台无关性(Channel-agnostic)——核心引擎不需要知道消息来自哪个平台
- 插件化实现(Plugin-based)——每个平台的具体实现作为独立插件注册
- 合约驱动(Contract-driven)——通过 TypeScript 接口定义通道能力边界
本章将深入剖析 src/channels/ 目录下的通道抽象层设计、src/routing/ 目录下的消息路由机制,以及入站/出站消息处理管线的完整实现。
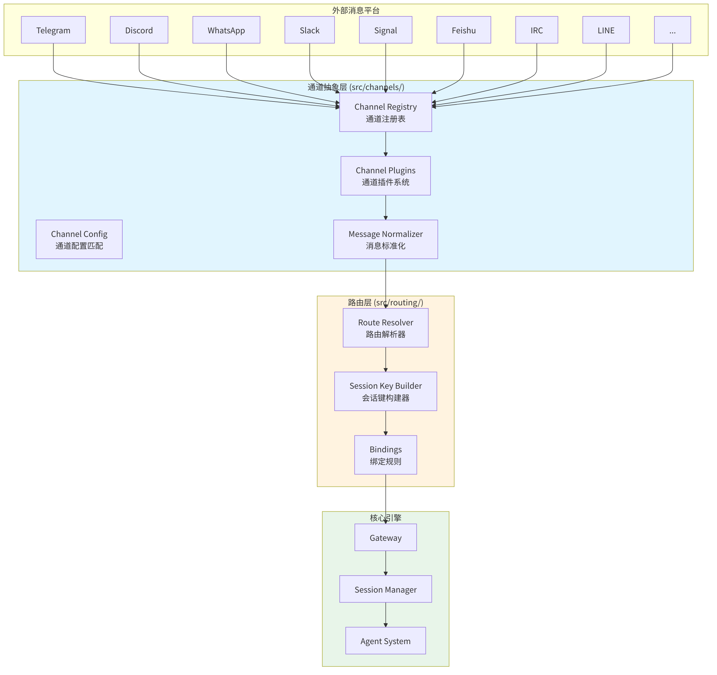
7.2 通道系统全景

图 7-1:OpenClaw 通道系统全景架构图
通道系统由三个紧密协作的层次组成:通道抽象层负责平台接入和消息标准化,路由层负责将标准化消息分发到正确的 Agent 和 Session,核心引擎则处理 AI 推理和响应生成。
7.3 通道标识与注册表
7.3.1 通道 ID 体系
OpenClaw 采用分层通道标识体系。src/channels/ids.ts 列出了内建通道的有序清单:
typescript
// src/channels/ids.ts
export const CHAT_CHANNEL_ORDER = [
"telegram",
"whatsapp",
"discord",
"irc",
"googlechat",
"slack",
"signal",
"imessage",
"line",
] as const;
export type ChatChannelId = (typeof CHAT_CHANNEL_ORDER)[number];
export const CHANNEL_IDS = [...CHAT_CHANNEL_ORDER] as const;这段代码看似简单,但设计精妙。as const 断言将数组转换为只读元组类型,使 ChatChannelId 成为字面量联合类型("telegram" | "whatsapp" | "discord" | ...),从而在编译期获得类型安全保障。数组的顺序决定了通道在 UI 和配置中的默认排列,这一设计允许通过单一常量控制全局展示优先级。
7.3.2 通道元数据注册表
src/channels/registry.ts 维护着通道的元数据注册表。每个内建通道都有对应的 ChannelMeta 记录:
typescript
// src/channels/registry.ts
const CHAT_CHANNEL_META: Record<ChatChannelId, ChannelMeta> = {
telegram: {
id: "telegram", label: "Telegram",
selectionLabel: "Telegram (Bot API)",
docsPath: "/channels/telegram",
blurb: "simplest way to get started...",
systemImage: "paperplane",
},
discord: {
id: "discord", label: "Discord",
selectionLabel: "Discord (Bot API)",
docsPath: "/channels/discord",
systemImage: "bubble.left.and.bubble.right",
},
// ... whatsapp, signal, slack, feishu, irc, line 等
};注册表还附带别名系统,允许用户用简写引用通道:
typescript
export const CHAT_CHANNEL_ALIASES: Record<string, ChatChannelId> = {
imsg: "imessage",
"internet-relay-chat": "irc",
"google-chat": "googlechat",
gchat: "googlechat",
};7.3.3 通道 ID 标准化
通道 ID 的标准化是一个多层解析过程。normalizeAnyChannelId 函数不仅查找内建通道,还会搜索通过插件系统动态注册的外部通道:
typescript
// src/channels/registry.ts
export function normalizeAnyChannelId(raw?: string | null): ChannelId | null {
const key = normalizeChannelKey(raw);
if (!key) return null;
const hit = listRegisteredChannelPluginEntries().find((entry) => {
const id = String(entry.plugin.id ?? "").trim().toLowerCase();
if (id && id === key) return true;
return (entry.plugin.meta?.aliases ?? [])
.some((alias) => alias.trim().toLowerCase() === key);
});
return hit?.plugin.id ?? null;
}这里借助全局 Symbol Symbol.for("openclaw.pluginRegistryState") 访问插件注册状态,规避模块间循环依赖。这是典型的服务定位器模式(Service Locator Pattern)——通过全局可达的 Symbol key 达成松耦合的跨模块通信。
7.4 通道配置匹配引擎
7.4.1 分层配置查找
src/channels/channel-config.ts 打造了一套精巧的分层配置匹配引擎。查找配置时,系统沿着 直接匹配 → 标准化匹配 → 父级匹配 → 通配符匹配 的优先级链逐级下探:
typescript
// src/channels/channel-config.ts — 四层优先级匹配
export function resolveChannelEntryMatchWithFallback<T>(params: {
entries?: Record<string, T>; keys: string[];
parentKeys?: string[]; wildcardKey?: string; normalizeKey?: (v: string) => string;
}): ChannelEntryMatch<T> {
// 1. 直接匹配 → 2. 标准化后匹配 → 3. 父级键 → 4. 通配符
const direct = resolveChannelEntryMatch({ entries: params.entries, keys: params.keys });
if (direct.entry && direct.key) return { ...direct, matchSource: "direct" };
// ... normalizeKey 两端对齐、parentKeys 回退
if (direct.wildcardEntry) return { ...direct, entry: direct.wildcardEntry, matchSource: "wildcard" };
return direct;
}匹配结果携带了 matchSource 元数据("direct" | "parent" | "wildcard"),这对于调试配置问题至关重要——开发者可以追踪配置实际来自哪一层的匹配。
图 7-2:通道配置分层匹配流程
7.4.2 嵌套白名单决策
通道配置还支持嵌套白名单访问控制。resolveNestedAllowlistDecision 执行二级白名单判定:
typescript
export function resolveNestedAllowlistDecision(params: {
outerConfigured: boolean;
outerMatched: boolean;
innerConfigured: boolean;
innerMatched: boolean;
}): boolean {
if (!params.outerConfigured) return true; // 外层未配置 → 允许
if (!params.outerMatched) return false; // 外层未匹配 → 拒绝
if (!params.innerConfigured) return true; // 内层未配置 → 允许
return params.innerMatched; // 内层匹配结果
}